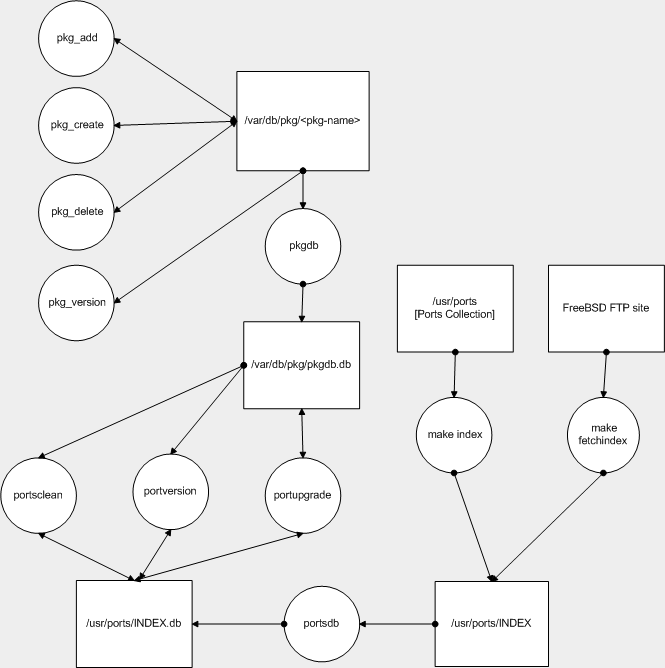
Ports/Packages Schematic Diagram

This diagram is an attempt to assist the understanding of the relationships between the ports and package tools, and their support files.

Ports Diagram